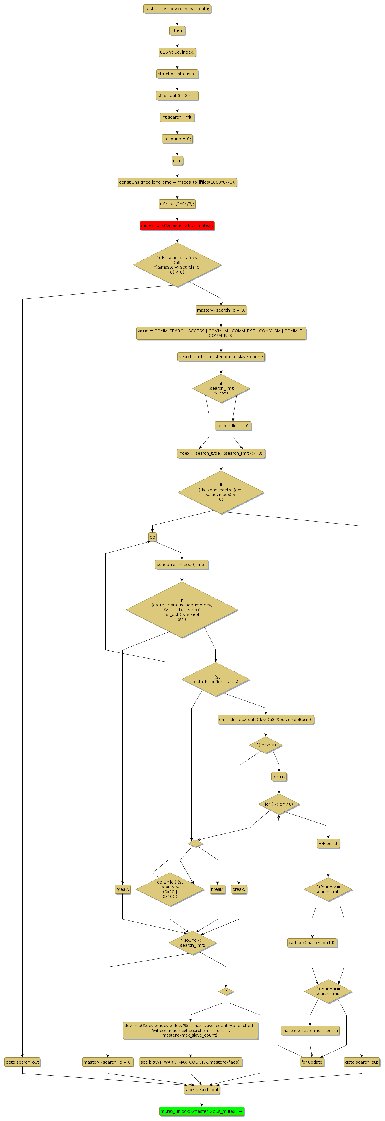
Instance Verification Kit (IVK)
mutex lock @ [18092+31+/linux-3.19-rc1/drivers/w1/masters/ds2490.c]
Instance Signature: bus_mutex
|
The Matching Pair Graph:
|
|
Function Name
|
Control Flow Graph (CFG)
|
Events Flow Graph (EFG)
|
Source Correspondence
|
|
ds9490r_search
|
|
|
[17175+14+/linux-3.19-rc1/drivers/w1/masters/ds2490.c]
|